CAVE PROJECT! This information is here to support people who have been making MFOS gear since I started posting synth-diy information back in about 2002 or 2003. These projects have ALL been superceded by new and better designs. I do not recommend that you make these since they have been improved over the years. I am not providing any support for these projects beyond publishing this historical information.
This is an intermediate to advanced project and I do not recommend it as a first project if you are just getting started in synths or electronics. Only the circuit and some explanation are shown here. A lot of project building experience and electronics knowledge and equipment ownership (scope, meters, etc.) is taken for granted. If you are interested in building this project please read the entire page before ordering PC boards to ensure that the information provided is thorough enough for you to complete the project successfully.

1V/Octave Voltage Controlled Oscillator

This Page Is For Pre "Kludge-Free" PC Layout Reference Only.

Article by Ray Wilson

Features

  • Good tracking over several octaves (3 to 4).
    This used to say "at least 6" but field testing has shown that 3 to 4 is more realistic.
    I got lucky on a couple of them is all I can surmise.
  • Can be temperature compensated with a 2K +3300 ppm temperature compensator.
  • Simultaneous Rectangle, Ramp, Triangle and Sine Outputs (Saw core design)
  • Designed for 1V/Octave control voltage
  • 4 1V/Octave control voltage inputs.
  • 1 Linear control voltage input.
  • Hard sync input.
  • Rectangle wave duty cycle adjustable between 10% and 90%
  • Rectangle wave duty cycle voltage controllable
  • Frequency range is from sub audible (approximately 0.1 hertz) to ultra-sonic 20kHz.
  • Power supply can be +/-12 or +/-15 volts.
  • Easily obtainable parts.
  • Current consumption 23mA from the +12V supply and 23mA from the -12V supply. Assume slightly more at +/- 15Volts.

 

MP3 Samples

Sine wave with sequencer and keyboard

Sine wave with sequencer and keyboard

Triangle wave with sequencer and keyboard

Ramp wave with sequencer and keyboard

Square/Pulse with sequencer and keyboard

Sync Effects

Frequency Range Demonstration

Modulation with keyboard and LFO

Introduction

Oscillators are the main tone generating modules of your synthesizer. This oscillator produces sine, square, triangle and ramp waveforms and with careful adjustment tracks at 1V/octave over a very useful range. The parts for it are easily obtained and not extremely expensive. The whole circuit is here so breadboard it and see if you like it. I like this oscillator but please recognize that it relies on a well matched pair of transistors. Its frequency range is from below audible to beyond audible but its tracking performance degrades above about 4 to 5 KHZ. However notice this chart of frequency ranges for vocals and instruments: Interactive Frequency Chart - Independent Recording Network.

You should also know that there have been revisions made to this design. Look over the whole page before you decide to build it. After I built several of these I made some improvements which I have shared below..

Voltage Controlled Oscillator (with revisions) Page 1

Voltage Controlled Oscillator (original) Page 1 PDF

Coarse Frequency Range Customization

In order to customize the range of the Coarse frequency pot to your needs you can place a resistor in the range of 10K to 47K between the Coarse frequency pot terminal connected to -V and -V (RN in the illustration). The lower the resistor's value the lower the frequency will be on the low side of the Coarse frequency adjust's range.

You can also increase the value of the resistor between the Coarse frequency pot terminal and +V to decrease the max frequency at the highest setting of the Coarse frequency pot (RP in the illustration). Note that changes in any of the values will cause interaction since the three of them form a resistive divider. These values will differ for people using +/-12V or +/-15V. Values on the high side resistor can go to 100K and on the low side to 20K for +/-15V users. Values on the high side resistor can go to 68K and on the low side to 10K for +/-12V users. Other values for RN and RP will not hurt anything as long as you keep the value of the Coarse frequency pot at 100K. at least

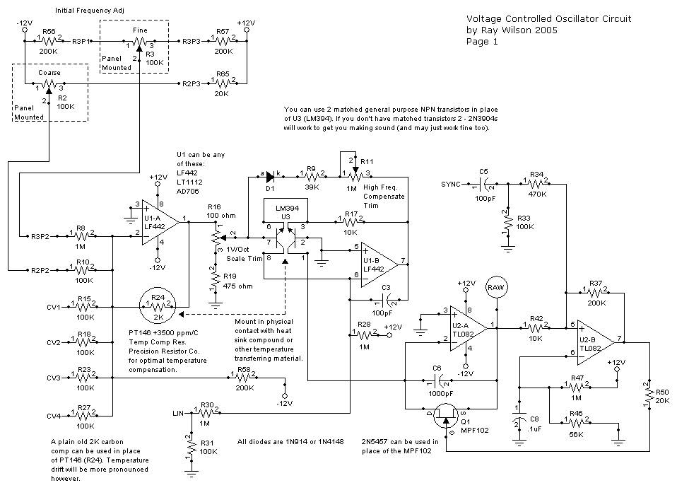
Page 1 shows the voltage to exponential current conversion and ramp generator circuitry. U1-A is the control voltage summer. Its output feeds the scale trimmer R16 whose wiper is connected to the base of the current reference transistor in the feedback loop of U1-B. Linear changes in voltage applied to the CV1 through CV4 inputs of U1-A are converted to logarithmic changes in current at the current sink (collector of NPN transistor at pins 1(c), 2(b) and 3(e) of the LM394 Super Matched Pair IC). The high frequency compensation circuitry D1, R9 and R11 allow the output of U1-B to boost the current at the current sink at higher control voltage (and thus higher frequency) to make up for the finite time required to discharge the integration capacitor C6 during oscillation. The current sink causes the integrator made up of U2-A and C6 to ramp from ground toward V+. The comparator (made up of U2-B and associated components) dashes the hopes of U2-A reaching V+ by causing the integrator cap to discharge when it detects a level higher than approximately 1.2 volts. This happens when the comparator's output goes high turning on Q1. R47 and R46 hold +0.63 volts at the non-inverting input of U2-B. This level plus the approximately +0.6 volts required to overcome the hysteresis provided by R42 and R37 is what determines the threshold of the comparator. Thus the output of U2-A (point RAW) is a ramp wave that goes from ground to +1.2 volts. the fall time of the ramp is approximately 1uS. The output of U2-B is a very brief pulse (ALWAYS use the x10 setting on your probe to observe it) that goes from -V to just above ground and then back to -V. It is about 1.5 uS in duration. The ramp's frequency is determined by the control voltage applied to the CV1 through CV4 inputs with a conversion of 1V per octave. This is the heart of the VCO (literally). Applying a control voltage to the LIN input causes a linear shift in frequency as this input affects the reference current in the exponentiator. Applying a square wave from another oscillator to the sync input causes the comparator to reset the integrator (on the rising edges of the square wave) which produces interesting timbres when the outputs of the oscillator providing the sync signal and the oscillator being synced are mixed. Panel mounted pots R2 and R3 provide the initial frequency (tuning) adjustment. Detailed setup instructions are in a section below. R16 and R11 should definitely be multi-turn cermet type trim pots so you have fine resolution when adjusting the V/Oct scale and high frequency compensation.

These ideas were pioneered by the Alan Pearlmans, Bernie Hutchins, and Bob Moogs of the world I am merely a student of their landmark work.

For best performance and least temperature drift use: 1% resistors throughout this portion of the circuitry, a PT146 TCR for R24, and a silver mica capacitor for C6. If you use the PT146 TCR for R24 you need to put it in direct thermal contact with the matched transistors used in the exponentiator. The board is designed to accomodate a wide range of transistors from the LM394 to two separate transistors. I ended up mounting my TCR first and then putting some heat sink grease on top of that, followed by the 6 pin can-type LM394 straddling the TCR so that its silica substrate is contacting the TCR and heat sink grease (I did this after taking the above photo there are photos below showing what I mean). You can substitute some of the parts as listed at the beginning of the parts list section below.


SAW output is actually RAMP.

Boy are our faces red. The output marked SAW on the PC board is actually... a ramp wave. What was that...? it's a ramp wave. Come again... alright alright I said it's a RAMP WAVE. Somehow in all the confusion the last inversion got missed and we marked it as a Sawtooth. So consider this an embarassing moment and lets all move on.

Voltage Controlled Oscillator (with revisions) Page 2

Voltage Controlled Oscillator (original) Page 2 PDF

Page two shows the circuitry that converts the raw ramp wave into ramp, triangle, sine, and rectangle waveforms. RAW is applied to inverting buffer U4-A where gain and offset are applied to the signal. The original 1.2 volt signal is boosted to about 9.8 volts P-to-P. Adjust R5 so that the sawtooth waveform at pin 1 of U4-A oscillates evenly about ground.
Click for PDF
U4-A's output is fed to inverting unity gain buffer U4-B. The positive excursions of the outputs of U4-A and U4-B are rectified by D2 and D3 and dropped across R21 (20K to -V) and fed to U4-C inverting buffer with a gain of 2. This results in a triangular waveform at the output of U4-C after the Saw Offset and Tri Offset trims have been properly adjusted. As explained in the drawing this design produces inaudible glitches at the time the integrator is reset by the comparator. This is because of the finite fall time of the integrator's output. Even though the integrator's fall time is about 1 uS the output of U4-A after inversion and gain takes about 3 uS (due to slew rate limiting of the op amp) to go from low to high (remember its inverted). U4-B takes about 3 uS to go low (its the original with x2 gain, again due to slew rate limitations). Thus a glitch of about 6 uS takes place at the peak of the triangle wave. This glitch is so fast that in practice it contains no audible information. C14 reduces the amplitude of the glitch by filtering the majority of it to -V.
Click for PDF
The triangle waveform is fed into the circuit which uses the U5 (LM13700 or equivalent) to apply non-linear distortion which effectively approximates a sine wave. R60 (Sine Bias Trim), R64 (Sine Shape Trim), and R59 (Sine Level Trim) are all used to get the best sine shape possible. The figure below illustrates the effects of these pots on the waveform. Shaping circuits are never perfect and in the end if you achieve 1% distortion figure you will be very happy. If you don't have a distortion analyzer use your scope and your ears to determine the best sine shape. It is interesting to adjust the waveform to where you believe it sounds best and then tweak a little. You will be suprised to see how little distortion it takes to start adding overtones to the fundemental frequency. Adjust until you hear the purest tone with the least overtones.
Click for PDF
In order to provide bias levels for the rectangle wave comparator I use the ramp wave which appears at the output of U4-B. Note that the positive excursions forward bias D4 and charge C13. The negative excursions forward bias D7, D6 and D5 and charge C12 negatively. We end up with ramp positive peak minus one diode drop on C13 and ramp negative peak - 3 diode drops on C12. We buffer these voltages with U6-A and U6-B respectively and apply them to the ends of R39 panel mounted Pulse Width Adjustment pot. The wiper of R39 provides continuous adjustment between these two voltages and is connected to the inverting input of U7 (which is used as a comparator). When the voltage of the ramp waveform applied to the non-inverting input via R29 goes above the threshold set by the pot the output of U7 goes high. When the voltage of the ramp waveform applied to the non-inverting input via R29 goes below the threshold set by the pot the output of U7 goes low. Thus you have pulse width adjustment of between 10% to 90% duty cycle for the rectangle wave's output. Voltage applied to the PWM input changes the threshold and thus provides pulse width control voltage capability.


Voltage Controlled Oscillator Adjustment

After getting the waveforms adjusted properly you need to set the oscillator scale factor and high frequency compensation trim pots. To start adjust R11 so that you have the most resistance between its pin 2 and pin 3 and thus the least high frequency pitch correction. We will adjust this later as necessary.

Adjust R2 and R3 so that the oscillator frequency is 100 Hz. You will need to apply a calibrated voltage at one of the CV inputs starting at GND and then increasing the voltage to exactly 1.000V, 2.000V, 3.000V, 4.000V, 5.000V... etc. In a pinch you can use this circuit to provide test voltage.

At ground you should have 100 Hz. At 1 volt you should see 200 Hz, at 2V 400 Hz, at 3 volts 800 Hz, at 4 volts 1600 Hz, at 5 volts 3200 Hz. OK... you see the pattern each additional volt should result in a doubling of frequency (thus 1V per octave). Adjust R16 so that you get the proper volts/octave response. It is interesting to note that if the octave is flat then without reducing the control voltage adjust R16 so that the pitch goes down a bit (1/2 turn). When you do this you are stretching the octave. Now lower the control by 1 volt and reset R2 and R3 to the desired pitch and then raise the control voltage by 1 volt. The octave is less flat now. Keep that in mind when you are calibrating so you don't go insane (never a good thing).

If you start to find that the octaves are in tune to a certain point but then start getting flat at the next higher voltage level then its time to adjust R11 to compensate a bit because at high frequency you need the oscillator to give a smidge more than 1 octave per volt response. At the step where the frequency is flat adjust R11 to raise the pitch. You will need to go back and restest & readjust at all voltages if you introduce pitch correction via R11 as there is some interaction between R16 and R11. It's best to use a frequency counter to measure but your ears will work fine. Adjust the oscillator to the best of your ability and over the audio range you are most interested in. I suggest 100 to 6400 hz. You will certainly hear harmonics and overtones at frequencies well above this but I suggest these 6 octaves as the sweet spot for the oscillator tracking.


Voltage Controlled Oscillator PCB Parts Layout (Parts Side Shown) PDF

Important Changes

NOTICE I made several changes which I have documented here. These changes have been made to improve the oscillator sync and square wave output and I recommend them to people who have already built the oscillator or are planning to do so.

10M Resistor in Parallel With C4 and R29 Value Change to 82K

Place a 10M resistor in parallel with C4. The comparator for the square pulse wave U7 will produce high frequency chatter on the rising and falling edges of the square/pulse wave without it. Additionally R29 has been changed to 82K.

Remove R62 and R63

These resistors were found to be superfluous. The pulse reference voltages are cleaner without them installed.

Changed Sync Signal Injection Point

Add a 20K resistor at the sync-in jack in between the tip terminal and ground. Replace R37 with two 100K resistors mounted vertically. Additionally mount a diode from the junction of the two 100K resistors to ground. The Anode goes to the junction of the resistors and the cathode goes to ground. This change prevents the output of comparator U2-B from latching high in response to a sync pulse. Remove capacitor C8 and disconnect R34 from the junction of R37 and R42 and connect it to the junction of R47 and R46. This change prevents C8 from filtering out the sync pulses and injects the sync pulse into the reference input for the comparator. Apply the square wave of another oscillator into the sync in to sync the oscillator. The falling edge of the square wave fed into the sync input pulls the comparator's reference below the level of the integrators ramp and causes the comparator to reset the ramp. The previous sync circuit was not giving me the hard sync effect I like. This does.

See illustrations below.

R69, R70 and D8 mounting.

New connection for R34

 

IMPORTANT Remember that C14 gets attached to the leads of R21. There is no legend on the board for C14. It was added to the circuit after the boards were designed and fabricated. Its function is to reduce the glitch that occurs in the ramp to triangle conversion circuit.

 


Alternate placement of R24 TCR

Notice that there is a legend for R24 but there are two alternate mounting holes on the board specifically for mounting a TCR for R24 so that it is in thermal contact with U3 (or replacement transistors). Use thermal grease or epoxy to make the thermal contact. The TCR can go above or below the LM394 depending on the package you buy. It can go in between discrete transistors if you use those. If you use the TCR for R24 in the alternate mounting then do not mount the normal R24.


Voltage Controlled Oscillator PCB Bottom Copper (Parts Side Shown)


Voltage Controlled Oscillator PCB Top Copper(Parts Side Shown)


Voltage Controlled Oscillator Front Panel PDF

I always work with these non-standard 10 x 4 x 1/16" aluminum panels because I get them for $2.50 each. You can certainly change the front panel to whatever you like but make sure you wire it up correctly.


Voltage Controlled Oscillator Back Panel PDF


Voltage Controlled Oscillator Project Parts List

Substitutions

LF442 - LT1112, AD706
LM394 - Two matched transistors (specs similar to 2N3904)
R24 PT146 - 2K Carbon Comp Resistor (provides no temperature compensation)
LM13700 - LM13600, NE5517, AU5517, NTE870
MPF102 - 2N5457, J210
1% Resistors - Page 1 should be all 1% resistors, Page 2 is at the builders discretion.

Revised Parts List

Qty. Description Value Designators
1   LF411 Op Amp   LF411   U7  
1   LF442 Dual Op Amp   LF442   U1  
1   LM13700 Dual gm OpAmp   LM13700   U5  
1   LM394 Super Match Pair   LM394   U3  
2   TL082 Dual Op Amp(s)   TL082   U2, U6  
1   TL084 Quad Op Amp   TL084   U4  
8   High Speed Sw Diode(s)   VALUE   D1, D8, D2, D3, D4, D7, D5, D6  
1   MPF102   MPF102   Q1  
2   Potentiometer(s)   100K   R2, R3  
1   Potentiometer   1M   R39  
1   Trim Pot 10 Turn   100 ohm   R16  
1   Trim Pot 10 Turn   1M   R11  
2   Trim Pot Single Turn(s)   100K   R60, R64  
2   Trim Pot Single Turn(s)   10K   R7, R5  
1   Trim Pot Single Turn   1M   R59  
11   Resistor 1/4 Watt 1%(s)   100K   R15, R18, R10, R31, R23, R27, R33, R44, R40, R35, R6, R69, R70  
7   Resistor 1/4 Watt 1%(s)   10K   R17, R42, R13, R25, R32, R12, R1  
1   Resistor 1/4 Watt 5%   10M   R68  
1   Resistor 1/4 Watt 1%   130K   R53  
4   Resistor 1/4 Watt 1%(s)   1K   R51, R49, R26, R22  
5   Resistor 1/4 Watt 1%(s)   1M   R30, R8, R47, R28, R45  
5   Resistor 1/4 Watt 1%(s)   200K   R56, R57, R58  
7   Resistor 1/4 Watt 1%(s)   20K   R50, R65, R66, R14, R21, R48, R67  
1   Resistor 1/4 Watt 1%   2K   R24  
1   Resistor 1/4 Watt 1%   39K   R9  
1   Resistor 1/4 Watt 1%   3K   R41  
2   Resistor 1/4 Watt 1%(s)   4.7K   R52, R36  
2   Resistor 1/4 Watt 1%(s)   470K   R34, R61  
1   Resistor 1/4 Watt 1%   475 ohm   R19  
1   Resistor 1/4 Watt 1%   56K   R46  
2   Resistor 1/4 Watt 1%(s)   82K   R20, R29  
2   Ceramic Capacitor (S)(s)   .1uF   C2, C1  
2   Ceramic Capacitor (S)(s)   100pF   C5, C3  
1   Ceramic Capacitor (S)   10pF   C4  
2   Electrolytic Capacitor (S)(s)   10uF   C7, C10  
1   Silvered Mica Cap   .002uF   C14  
1   Silvered Mica Cap   1000pF   C6  
2   Tantalum Capacitor(s)   1uF   C13, C12  

Original Parts List

Qty. Description Value Designators
1   LF411 Op Amp   LF411   U7  
1   LF442 Dual Op Amp   LF442   U1-A, U1-B  
1   LM13700 Dual gm OpAmp   LM13700   U5-B, U5-A  
2   TL082 Dual Op Amp(s)   TL082   U2-B, U2-A, U6-B, U6-A  
1   TL084 Quad Op Amp   TL084   U4-A, U4-C, U4-D, U4-B  
1   LM394 Super Match Pair   LM394   U3  
1   MPF102   MPF102   Q1  
7   High Speed Sw Diode(s)   VALUE   D1, D2, D3, D4, D7, D5, D6  
3   Ceramic Capacitor(s)   .1uF   C8, C2, C1  
2   Ceramic Capacitor(s)   100pF   C5, C3  
1   Ceramic Capacitor   10pF   C4  
1   Ceramic Capacitor   .002uF   C14  
1   Silvered Mica Cap   1000pF   C6  
2   Tantalum Capacitor(s)   1uF   C13, C12  
2   Electrolytic Capacitor (S)(s)   10uF   C7, C10  
2   Potentiometer(s)   100K   R2, R3  
1   Potentiometer   1M   R39  
1   Trim Pot 10 Turn   100 ohm   R16  
1   Trim Pot 10 Turn   1M   R11  
2   Trim Pot Single Turn(s)   100K   R60, R64  
2   Trim Pot Single Turn(s)   10K   R7, R5  
1   Trim Pot Single Turn   1M   R59  
12   Resistor 1/4 Watt 1%(s)   100K   R15, R18, R10, R31, R33, R23, R27, R44, R29, R40, R35, R6  
7   Resistor 1/4 Watt 1%(s)   10K   R17, R42, R13, R25, R32, R12, R1  
2   Resistor 1/4 Watt 1%(s)   10M   R62, R63  
1   Resistor 1/4 Watt 1%   130K   R53  
4   Resistor 1/4 Watt 1%(s)   1K   R51, R49, R26, R22  
5   Resistor 1/4 Watt 1%(s)   1M   R30, R8, R47, R28, R45  
4   Resistor 1/4 Watt 1%(s)   200K   R56, R57, R37, R58  
5   Resistor 1/4 Watt 1%(s)   20K   R50, R65, R14, R21, R48  
1   Resistor 1/4 Watt 1%   2K   R24  
1   Resistor 1/4 Watt 1%   39K   R9  
1   Resistor 1/4 Watt 1%   3K   R41  
2   Resistor 1/4 Watt 1%(s)   4.7K   R52, R36  
2   Resistor 1/4 Watt 1%(s)   470K   R34, R61  
1   Resistor 1/4 Watt 1%   475 ohm   R19  
1   Resistor 1/4 Watt 1%   56K   R46  
1   Resistor 1/4 Watt 1%   82K   R20  

Miscellaneous

  • (1) 4" x 10" 1/16" thick Aluminum plate for mounting the pots and switches.
  • Unit is typically mounted in a synth case with other synth modules.
  • Assorted hardware 1" 6-32 nuts and bolts, 1/2" #8 wood screws, etc
  • Knobs for potentiometers, wire, solder and typical assorted electronics hand tools.
  • Digital Volt Meter and a Signal Tracer or oscilloscope for testing.